Активный портативный аудио-сплиттер (пресс-бокс) AudioPressBox APB-320 C-D-USB (160847)
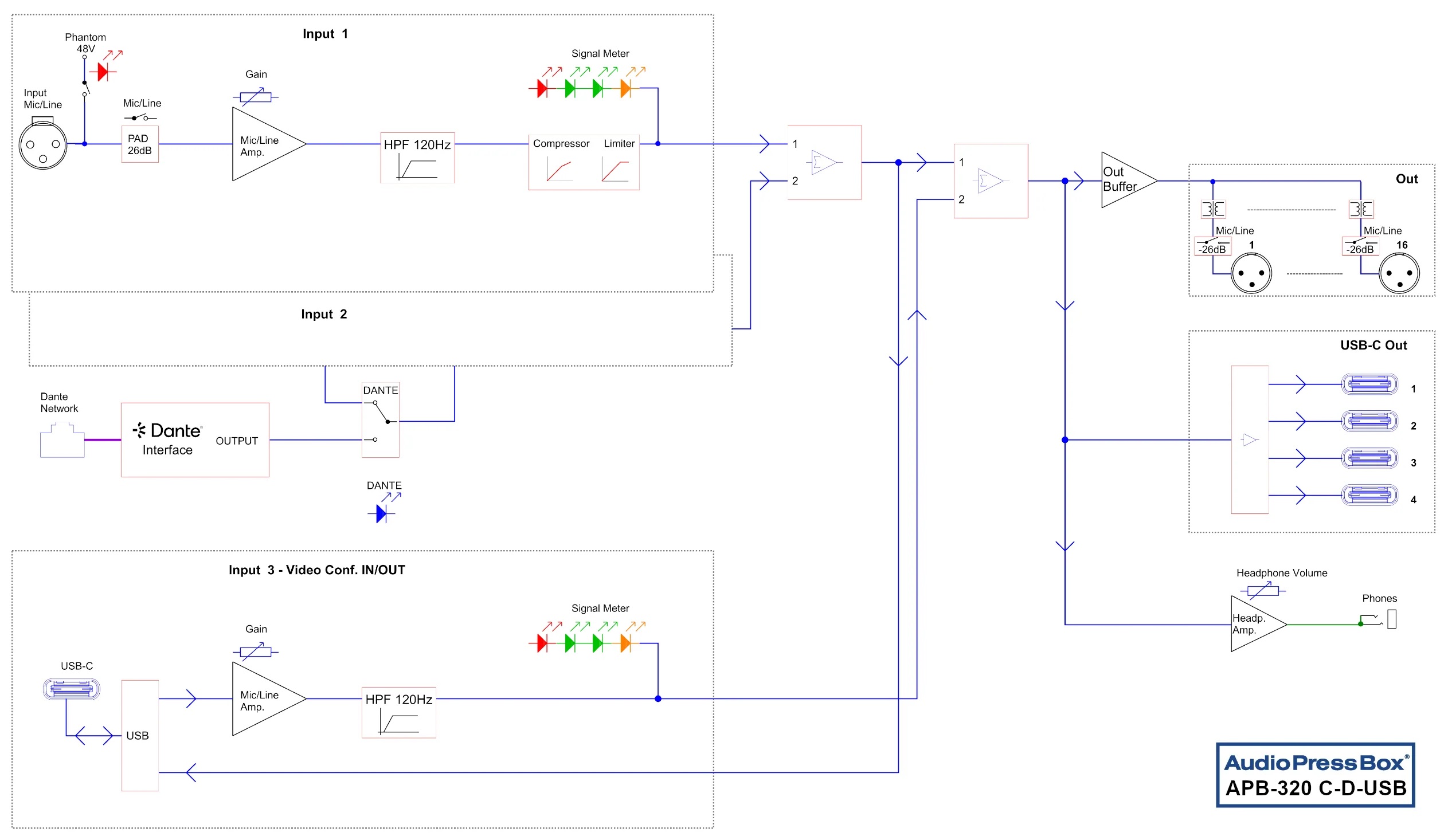
AudioPressBox APB-320 C-D-USB - это профессиональный портативный активный пресс-бокс с 3 входами и 20 выходами, предназначенный для пресс-конференций, включая гибридные форматы с USB-C и Dante. Устройство работает как в помещении, так и на улице благодаря встроенному Li-Ion аккумулятору (до 14–20 часов работы) и прочному кейсу Nanuk (IP67, ударопрочный).
Особенности:
- Поддержка гибридных пресс-конференций через USB-C (вход/выход для видеоконференций).
- Broadcast quality - профессиональное качество звука.
- TAA Compliant - соответствует требованиям для госучреждений.
- Удобство: QR-код на корпусе для доступа к руководствам и видеоинструкциям.
- Этот пресс-бокс идеально подходит для крупных мероприятий, где требуется надежное распределение аудио на множество каналов.
Устройство оснащено:
- 2 аналоговыми Mic/Line входами (с фантомным питанием, регулировкой усиления и PAD -26 dB)
- 1 Dante входом (RJ45 ethercon)
- 1 цифровым USB-C входом/выходом для подключения к компьютерам и видеоконференциям
- 16 аналоговыми XLR выходами (каждый трансформаторно изолирован, переключаемый уровень Mic/Line)
- 4 цифровыми USB-C выходами
- Выходом для наушников
Основные характеристики:
- Входы: 2 аналоговых XLR (Mic: +22/+62 dB, Line: -4/+36 dB), фантом 48V; 1 Dante RJ45; 1 USB-C
- Макс. уровень входа: Mic: -10/-30 dBu; Line: +36/-4 dBu
- Выходы: 16 XLR (Mic/Line, трансформаторная изоляция), 4 USB-C, наушники 6,3 мм
- Уровень выхода: Номинальный +6 dBu; макс. +20 dBu (без нагрузки), +14 dBu (600 Ω)
- Частотный диапазон: 120 Hz – 30 kHz (±3 dB)
- SNR: 86 dB
- Цифровые параметры USB-C: USB 2.0, 16-bit, частоты дискретизации: 8–48 kHz
- Питание: Внешний адаптер 24V DC, 1A; встроенный Li-Ion аккумулятор 14,4V 2200 mAh
- Время работы от батареи: до 14–20 часов
- Размеры: 370 × 120 × 300 мм
- Вес: 5,1 кг
- Корпус: Nanuk кейс, цвет по умолчанию — черный (варианты: синий, жёлтый, оранжевый, серебристый и др.)
Отзывы не найдены










